桜も少しずつ散り始めていますが、まだお花見は大丈夫なようです

でもこの週末くらいが最後になるかもしれないですね。
週末のお天気が良ければ、お花見にも行ってみたいです

さて、オフトークでも放送が始まりました。
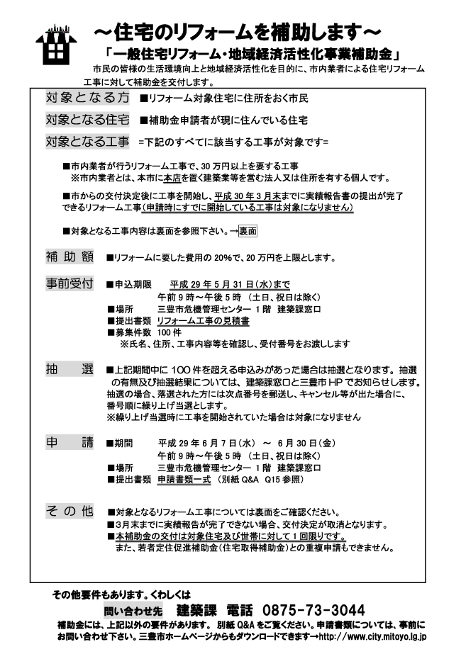
今年度も三豊市でのリフォーム補助金の受付が始まりました。
補助額は、リフォームに要した費用の20%(上限20万円)で、
募集件数は100件(件数を超えた場合は抽選を行います)です。
三豊市がリフォーム補助金を受付してくれるのは、年に一度のこの
時期のみが通例です。
リフォームを考えられているお客様、この機会にいかがでしょうか。
弊社にて御相談にも乗らせていただきます。
三豊市リフォーム補助金チラシ
↓↓↓


他にも要件がございます。
詳しくは
こちらをご覧下さい。